Instance Verification Kit (IVK)
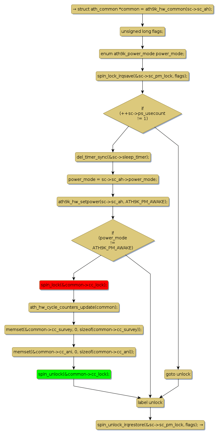
spin lock @ [3140+28+/linux-3.19-rc1/drivers/net/wireless/ath/ath9k/main.c]
Instance Signature: cc_lock
|
The Matching Pair Graph:
|
|
Function Name
|
Control Flow Graph (CFG)
|
Events Flow Graph (EFG)
|
Source Correspondence
|
|
ath9k_ps_wakeup
|
|
|
[2573+15+/linux-3.19-rc1/drivers/net/wireless/ath/ath9k/main.c]
|